CML Micro DE9941A Evaluation Kit
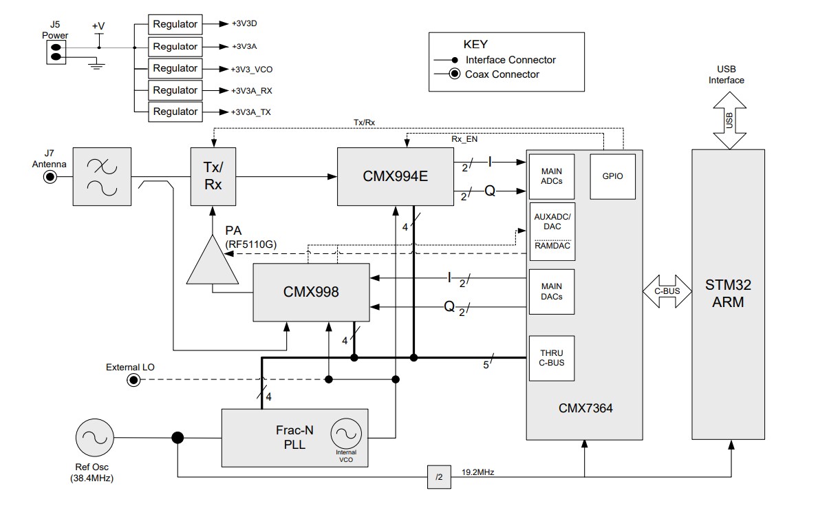
CML Micro DE9941A Evaluation Kit is designed as a small demonstration platform for the CMX994E Direct Conversion Receiver, the CMX998 Cartesian Loop Transmitter, and the CMX7364 Multi-mode High-Performance Wireless Data Modem. The compact nature of the CML IC solutions allows the DE9941A Evaluation Kit to have a small form factor.The DE9941A can demonstrate Tx and Rx performance with multi-level QAM, FSK, and GMSK-type modulation. A full transceiver can be demonstrated using a Function Image™, control scripts, and the on-board ARM host controller. This combination also allows the user to program the RF synthesizer to the correct operating frequencies.
CML Microcircuits DE9941A Evaluation Kit offers a Fractional-N PLL and VCO to provide local oscillator signals for the CMX994E and CMX998. Additional features on the DE9941A Evaluation Kit include a 1W power amplifier, harmonic filter, and Tx/Rx switch. The RF performance is designed to comply with EN 302 561/EN 300 113, and all the circuits are enabled with power-down capability to allow standby functionality.
The DE9941A Evaluation Kit design is aimed to be cost-effective, with a minimum number of component types/values.
Features
- Demonstration of SDR wireless data modem supporting multiple-bit rates and modulation schemes
- Direct conversion receiver (CMX994E) and cartesian feedback loop transmitter (CMX998)
- 1W Transmitter operation
- Designed to meet EN 302 561/EN 300 113
- Provides a demonstration platform for the CMX7364 multi-mode high-performance wireless data modem
- On-board PLL and VCO for 350 to 400MHz operation
- On-board STM32 ARM microcontroller and script handler + USB interface
- Small size – 87mm x 55mm
Required Equipment
- Power supply
- Spectrum analyzer
- RF Signal generator
- Oscilloscope
- Personal computer + USB interface
Overview
Block Diagram
Typical Evaluation Connections
