Atmel ATA5790N Ultra-Low Power
AVR® Microcontroller
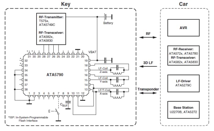
Atmel's ATA5790N Ultra-Low Power AVR® Microcontroller (MCU) with AES-128 immobilizer protocol stack includes a LF immobilizer functionality and a 3D LF receiver in a single 5mm x 7mm package. When combined with the companion device ATA5830 RF transmitter, the ATA5790N Ultra-Low Power AVR Microcontroller is ideal for high-volume uni-directional and bi-directional car key fobs for passive entry and passive start systems (PEPS). Atmel's ATA5790N Ultra-Low Power AVR Microcontroller provides 16K Flash and 2K EEPROM. ATA5790N Ultra-Low Power AVR Microcontroller offers the lowest current consumption in the industry, with a listening mode of less than 4.5 microampere.
Features
System Solution for Immobilizer and Passive Entry / Passive Start (PEPS) Functionality