Microchip Technology KSZ9131 Gigabit Ethernet Transceivers
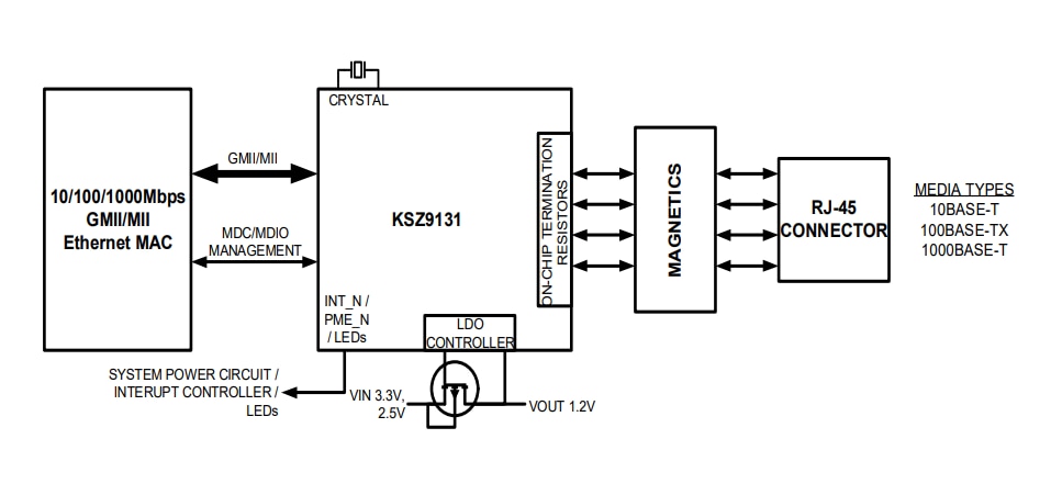
Microchip KSZ9131 Gigabit Ethernet Transceivers are integrated triple-speed (10Base-T/100Base-TX/1000Base-T) physical-layer transceivers for transmission and reception of data on standard CAT-5, CAT-5e, and CAT6 unshielded twisted pair (UTP) cable.The KSZ9131RNX Transceivers offer a Reduced Gigabit Media Independent Interface RGMII. The KSZ9131MNX offers the industry-standard GMII/MII (Gigabit Media Independent Interface/Media Independent Interface) for connection to GMII/MII MACs in Gigabit Ethernet Processors and Switches for data transfer at 1000Mbps or 10/100Mbps.
The KSZ9131 Gigabit Ethernet Transceivers reduce board cost and simplifies board layout, using on-chip termination resistors for the four differential pairs and integrating an LDO controller to drive a low-cost MOSFET to supply the 1.2V core.
The KSZ9131 has diagnostic features to facilitate system bring-up and debugging in production testing and product deployment. Parametric NAND tree support enables fault detection between KSZ9131 I/Os and the board. The LinkMD® TDR-based cable diagnostic identifies faulty copper cabling. Remote and local loopback functions verify analog and digital data paths.
The standard KSZ9131RNX is available in the 48-pin, RoHS-compliant QFN package, and the AEC-Q100 automotive-qualified parts, KSZ9131RNXU and KSZ9131RNXV, are available in the 48-pin lead-RoHS compliant VQFN (wettable) package. The KSZ9131MNX is available in a 64-pin, RoHS-Compliant QFN package.
Features
- Single-chip 10Mbps/100Mbps/1000Mbps IEEE 802.3 compliant Ethernet transceiver
- GMII/MII/RGMII with 3.3V/2.5V/1.8V tolerant I/Os
- Auto-negotiation to automatically select the highest linkup speed (10Mbps/100Mbps/1000Mbps) and duplex (half/full)
- On-chip termination resistors for the differential pairs
- On-chip LDO controller to support single 3.3V supply operation – requires only one external FET to generate 1.2V for the core
- Up to 16KB jumbo frame support
- 125MHz reference clock output
- Energy-detect power-down mode for reduced power consumption when the cable is not attached
- Wake-on-LAN (WOL) support with robust custom-packet detection
- Programmable LED outputs for link, activity, and speed
- Baseline wander correction
- LinkMD® TDR-based cable diagnostic to identify faulty copper cabling
- Parametric NAND tree support to detect faults between chip I/Os and board
- Loopback modes for diagnostics
- Automatic MDI/MDI-X crossover to detect and correct pair swap at all speeds of operation
- MDC/MDIO management interface for PHY register configuration
- Automatic detection and correction of pair swaps, pair skew, and pair polarity
- Interrupt pin option
- Power-down and power-saving modes
- 3.3V, 2.5V, or 1.8V operating voltages:
- Core (DVDDL, AVDDL, AVDDL_PLL): 1.2V (external FET or regulator) VDD I/O (DVDDH)
- 3.3V or 2.5V (commercial temp) transceiver (AVDDH)
- 1.2V (external FET or regulator) core (DVDDL, AVDDL, AVDDL_PLL)
- 3.3V, 2.5V, or 1.8V VDD I/O (DVDDH)
- Available in 48-pin QFN (7mm x 7mm) and 64-pin QFN (8mm x 8mm) packages
Applications
- Laser/network printer
- Network Attached Storage (NAS)
- Network server
- Gigabit LAN on Motherboard (GLOM)
- Broadband gateway
- Gigabit SOHO/SMB router
- IPTV
- IP set-top box
- Game consoles
- Triple-play (data, voice, video) media center
- Industrial control
- Automotive in-vehicle networking
Block Diagram
