ROHM Semiconductor BD87B29FVM-CTR Voltage Detector IC
ROHM Semiconductor BD87B29FVM-CTR Voltage Detector IC with integrated Watchdog Timer (WDT) is AEC-Q100 qualified for automotive applications. This IC integrates a Reset (RESET) to monitor the microcomputer's input voltage and a watchdog timer to monitor the microcomputer's clock signal. The BD87B29FVM-CTR voltage detector IC features a wide -0.3V to 20V input voltage range, 3µA typical low Quiescent current, and low current consumption. This voltage detector IC provides adjustable detection voltage power ON and under-voltage detection reset by an external resistor. The BD87B29FVM-CTR voltage detector IC operates at -40°C to 125°C temperature range and is ideal for power trains, body control units, and car infotainment systems.Features
- -0.3V to 20V wide input voltage range
- 3µA typical low Quiescent current
- Low current consumption
- Functional safety supportive automotive products
- Qualified for automotive applications
- Integrated power ON and under-voltage detection reset
- Integrated watchdog timer
- Adjustable reset delay time and watchdog monitor time by external capacitor
- -40°C to 125°C operating temperature range
- AEC-Q100 qualified (Grade 1)
- 2.9mm x 4mm x 0.9mm dimensions
- MSOP8 package
- RoHS compliant
Applications
- Power train
- Body control unit
- Car infotainment system
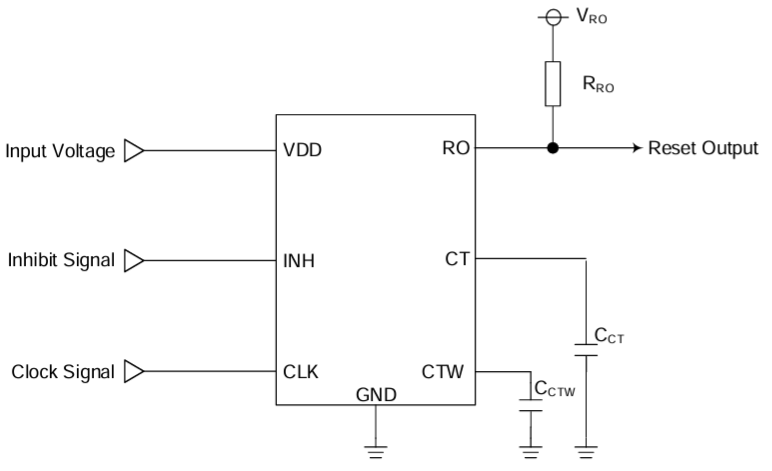
Typical Application Circuit
Publicado: 2024-05-22
| Actualizado: 2024-06-10
