Texas Instruments bq7718xy Li-Ion Battery Overvoltage Protector ICs
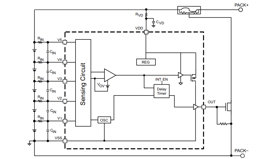
Texas Instruments bq7718xy Li-Ion Battery Overvoltage Protector ICs provide an overvoltage monitor and protector for Li-Ion battery pack systems. Each cell is monitored independently for an overvoltage condition. For quicker production-line testing, the bq7718xy device provides a Customer Test Mode (CTM) with greatly reduced delay time. In the Texas Instruments bq7718xy, an internal delay timer is initiated upon detection of an overvoltage condition on any cell. Upon expiration of the delay timer, the output is triggered into its active state (either high or low depending on the configuration).Features
- 2-, 3-, 4-, and 5-Series Cell Overvoltage Protection
- Internal Delay Timer
- Fixed OVP Threshold
- High-Accuracy Overvoltage Protection: ±10mV
- Low Power Consumption ICC ≈ 1µA (VCELL(ALL) < VPROTECT)
- Low Leakage Current Per Cell Input < 100nA
- Small Package Footprint 8-pin QFN (3.00mm × 4.00mm)
Applications
- Protection in Li-Ion Battery Packs in
- Power Tools
- UPS Battery Backup
- Light Electric Vehicles (eBike, eScooter, Pedal Assist Bicycles)
Schematic
Publicado: 2014-10-03
| Actualizado: 2022-03-11
