Texas Instruments LMR16030 SIMPLE SWITCHER® Step-Down Converter
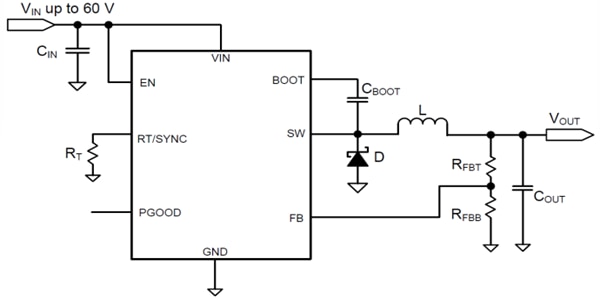
Texas Instruments LMR16030 60V 3A SIMPLE SWITCHER® Step-Down Converter is a step-down regulator with an integrated high-side MOSFET. With a wide input range from 4.3V to 60V, it’s suitable for various industrial and automotive applications for power conditioning from unregulated sources. The regulator’s quiescent current is 40µA in sleep mode, which is ideal for battery-powered systems. An ultra-low 1µA current in shutdown mode can further prolong battery life. A wide adjustable switching frequency range allows either efficiency or external component size to be optimized. Internal loop compensation means that the user is free from the tedious task of loop compensation design. This feature also minimizes the external components of the Texas Instruments LMR16030.Features
- 4.3V to 60V input range
- 3A continuous output current
- Ultra-low 40µA operating quiescent current
- 155mΩ high-side MOSFET
- Current mode control
- Adjustable switching frequency from 200kHz to 2.5MHz
- Frequency synchronization to an external clock
- Internal compensation for ease of use
- High duty cycle operation supported
- Precision enable input
- Power-Good flag (LMR16030 only)
- Soft-start (LMR16030S only)
- 1µA shutdown current
- Thermal, overvoltage, and short protection
- 8-Pin HSOIC with PowerPAD package
Applications
- Automotive battery regulation
- Industrial power supplies
- Telecom and datacom systems
- General-purpose wide VIN regulation
Additional Resource
Videos
Publicado: 2016-08-01
| Actualizado: 2022-03-11
