Texas Instruments TLK110 Industrial 10/100 Ethernet PHY
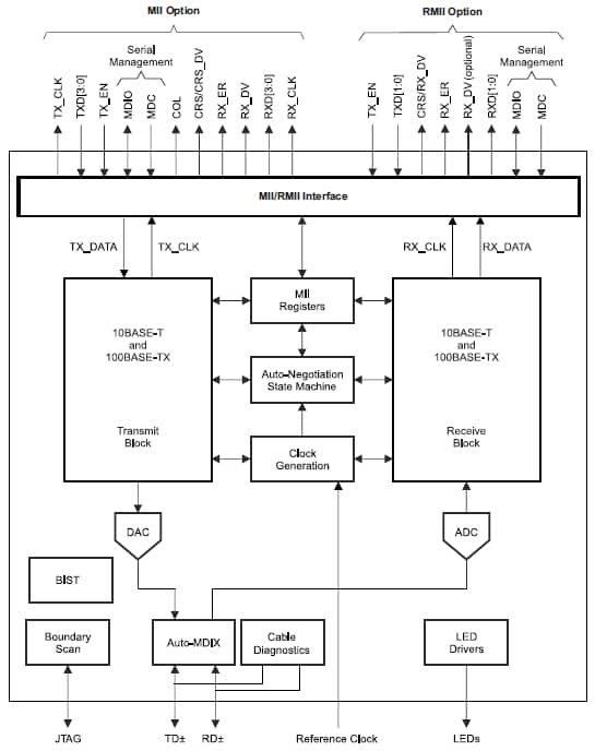
Texas Instruments TLK110 Industrial 10/100 Ethernet PHY for 10Base-T and 100Base TX signaling integrates all the physical-layer functions needed to transmit and receive data on standard twisted-pair cables. This Ethernet PHY supports the standard Media Independent Interface (MII) and Reduced Media Independent Interface (RMII) for direct connection to a Media Access Controller (MAC). The TLK110 is designed for power-supply flexibility and can operate with a single 3.3V power supply or with combinations of 3.3V and 1.5V power supplies for reduced power operation. The Texas Instruments TLK110 uses mixed-signal processing to perform equalization, data recovery, and error correction to achieve robust operation over CAT 5 twisted-pair wiring.Features
- Low Power Consumption: < 205mW PHY and 275mW
- with Center Tap (Typical)
- Cable Diagnostics
- Programmable Fast Link Down Modes, < 10µs reaction time
- Fixed TX Clock to XI, with programmable phase shift
- 3.3V MAC Interface
- Auto-MDIX for 10/100Mbs
- Energy Detection Mode
- 25MHz Clock Out
- MII and RMII Interfaces
- Serial Management Interface
- IEEE 802.3u MII
- IEEE 802.3u Auto-Negotiation and Parallel Detection
- IEEE 802.3u ENDEC, 10Base-T Transceivers, and Filters
- IEEE 802.3u PCS, 100Base-TX Transceivers
- IEEE 1149.1 JTAG
- Error-Free Operation up to 150 Meters Under Typical Conditions
Applications
- Industrial Networks and Factory Automation
- Motor and Motion Control
- General Embedded Applications
Applications Circuit
Block Diagram
Publicado: 2012-03-27
| Actualizado: 2020-12-14
