Texas Instruments TPS2477x High Performance Hot Swap Controllers
Texas Instruments TPS2477x High Performance Hot Swap Controllers are designed for 2.5V to 18V systems. With precise and highly programmable protection settings the TPS2477x aids the design of systems where isolating faults is critical. Programmable current limit, fast shut down, and fault timer protect the load and supply during fault conditions. The fast shut-down threshold can be tuned to ensure a fast response to real faults. Programmable Safe Operating Area (SOA) protection and the inrush timer keep the MOSFET safe under all conditions. After asserting power good, the TPS2477x from Texas Instruments acts as a circuit breaker and runs the fault timer during over current events, but doesn't limit current. The device shuts down after the fault timer expires. Two independent timers (inrush/fault) allow the user to customize protection based on system requirements.Features
- 2.5V to 18V Bus operation (30V abs max)
- Programmable protection settings:
- Current limit: ±5% at 10mV
- Fast trip: ±10% at 20mV
- Programmable FET SOA protection
- Programmable response time for a fast trip
- Dual timer (Inrush/Fault)
- Analog current monitor (1% at 25mV)
- Programmable UV and OV
- Status flags for faults and power good
- 4mm × 4mm 24-pin QFN
- Fault response:
- TPS24770 = Latch
- TPS24771 = Retry
- TPS24772 = Fast Latch off
Applications
- Enterprise storage
- Enterprise server
- Networking cards
- 240 VA applications
TI Reference Designs Library
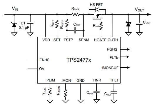
Simplified Schematic
Publicado: 2015-04-24
| Actualizado: 2022-03-11
