Texas Instruments TPS25772-Q1 Automotive Dual-Port PD Controller
Texas Instruments TPS25772-Q1 Automotive Dual-Port USB Type-C™ PD Controller offers an integrated buck-boost converter for automotive dual USB port applications. The TI TPS25772-Q1 functionality includes an integrated buck-boost converter with four power switches, an Arm® Cortex®-M0, and a USB port controller with Type-C cable plug and orientation detection. Additionally, the device incorporates a USB Battery Charging Specification Version 1.2 (BC1.2) detection, USB Endpoint PHY, device power management and supervisory circuitry, connector pin protection, over-voltage, and short-circuit protection.An intelligent System Policy Manager maximizes provided USB power while protecting the system from automotive battery transient and over-temperature conditions.
Features
- AEC-Q100 qualified with the following results:
- Device temperature grade 1 of -40°C to +125°C ambient operating temperature range
- Device HBM ESD classification level 2
- Device CDM ESD classification level C2b
- Enhanced connector pin ESD protection
- USB Power Delivery (PD) controller with Programmable Power Supply (PPS) support
- Wide VIN of 5.5V to 18V (40V maximum)
- Integrated buck-boost four power switches supporting up to 65W USB PD output power
- VBUS output: 3V to 21V with ±20mV step size
- IBUS output: 0A to 3A with ±50mA current limit step size
- VBUS short circuit to VBAT and GND protection
- VBUS cable droop compensation
- MFi overcurrent protection
- Switching frequency of 300kHz, 400kHz, 450kHz
- DC/DC sync in/out with dithering
- USB port configuration options
- 1 USB-PD Port (TPS25762-Q1)
- 2 USB-PD Ports (TPS25772-Q1)
- Compliant to USB
- USB Type-C Power Delivery Rev 3.1
- CC logic, VCONN source, and discharge
- USB cable polarity detection
- Battery charging specification rev 1.2
- DCP: Dedicated Charging Port
- USB Type-C Power Delivery Rev 3.1
- Legacy Fast Charging
- 2.7V divider-3 mode
- 1.2V divider mode
- High voltage DCP protocol
- Microcontroller core allows
- Firmware updates
- Supply voltage and temperature-dependent power management
- Short to VBUS and VBAT protection
- VBUS
- Px_ DP and Px_DM
- Px_CC1 and Px_CC2
Applications
- Automotive USB charge
- Automotive media hub
- Automotive head unit
- Automotive rear seat entertainment
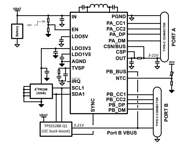
Typical Application
Block Diagram
Publicado: 2023-01-20
| Actualizado: 2025-03-10
