Texas Instruments UCC27518 Low-Side Gate Driver
Texas Instruments UCC27518 Low-Side Gate Driver is a single-channel and high-speed device that drives MOSFET and IGBT power switches. This driver uses a design that minimizes shoot-through current and sources and sinks high and peak-current pulses into capacitive loads offering rail-to-rail drive capability. The UCC27518 driver offers a 4A peak source and 4A peak sink (symmetrical drive) peak-drive current capability at 12VDD. This driver follows an inverting logic between the input and output, and the input pins are based on the CMOS input threshold logic.The UCC27518 driver features 17ns typical fast propagation delays, EN pin for enable function, 8ns fast rise time, and hysteretic logic thresholds for high noise immunity. This driver operates within the 4.5V to 18V single supply voltage range and –40°C to 140°C temperature range. The UCC27518 driver is used in applications such as DC-DC converters, solar powers, motor controls, and switched-mode power supplies.
Features
- Excellent replacement of NPN and PNP discrete solutions
- Pin-to-Pin compatible with TPS2828 and TPS2829 devices
- 4A peak source and 4A peak sink symmetrical drive
- 17ns typical fast propagation delays
- 8ns fast rise times
- 4.5V to 18V single supply voltage range
- Outputs held low during VDD undervoltage lockout (ensures glitch-free operation at power up and power down)
- CMOS input logic threshold (function of supply voltage with Hysteresis)
- Hysteretic logic thresholds for high noise immunity
- EN pin for enable function (allowed to be no connect)
- Output held low when input pins are floating
- –40°C to 140°C operating temperature range
- 5-pin DBV package (SOT-23)
Applications
- Switched mode power supplies
- DC-DC converters
- Companion gate driver devices for digital power controllers
- Solar power, motor control, and UPS
- Gate driver for emerging wide band-gap power devices
Functional Block Diagram
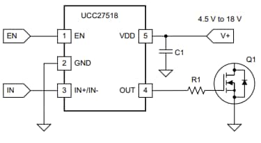
Application Circuit Diagram
Publicado: 2025-01-17
| Actualizado: 2025-01-23
